已结束
比赛时间:2025-10-19 07:00-2025-10-19 12:00
报名时间:2025-09-19 12:00-2025-10-12 23:55
比赛地点:山东 泰安 东平湖风景名胜区--八百里水泊
主 办 方: 山东省自行车城市联赛组委会
微信扫一扫用手机报名
扫一扫用微信小程序报名
赛事组别
一、赛事信息
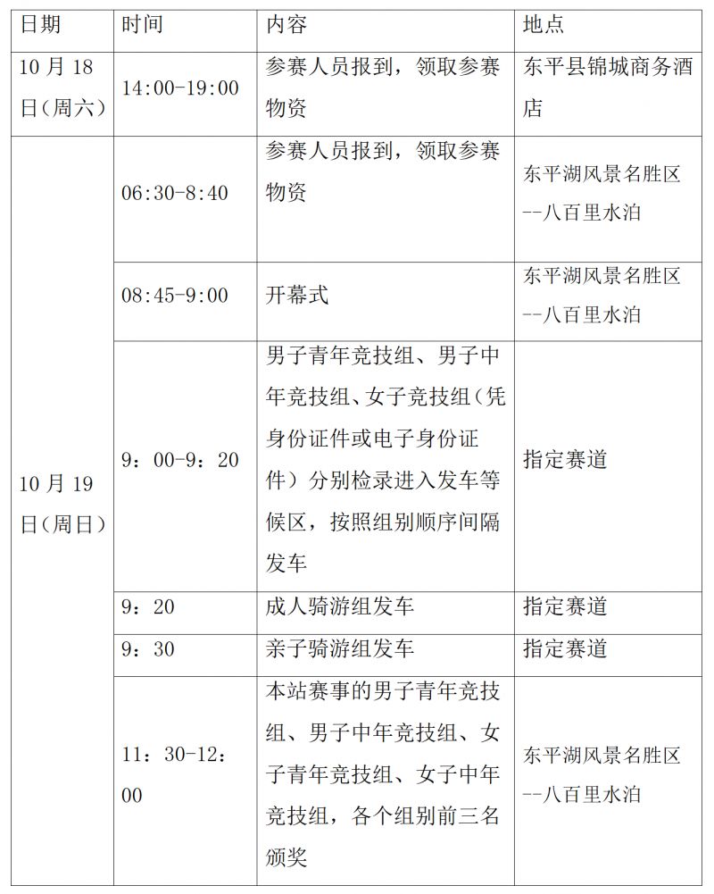
(一)赛事时间:
2025年10月19日(周日)7:00--12:00
(二)赛事地点:
1、泰安市东平县“东平湖风景名胜区--八百里水泊中心码头”
2、温馨提示:
(1)因为当地政府特殊要求、突发状况、天气突变、自然灾害、重大活动重叠等外部不可抗拒因素影响,造成的比赛时间变更,以组委会“山东省自行车运动”官方微信公众号发布的变更通知为准。
(2)自驾车参赛车友们,根据现场工作人员指引,可以停放在泰安市东平县“东平湖风景名胜区--八百里水泊”指定停车场。
(3)自驾车参赛车友们,在往返的路上请遵守交通规则,注意交通安全。
(三)赛事性质:
第四届山东省自行车城市联赛(公路个人积分赛)年度总决赛--环东平湖
(A级赛事,竞技+骑游)
(四)组别设置:
(五)开幕式时间:2025年10月19日(周日)上午8:45
(六)开幕式地点:泰安市东平县“东平湖风景名胜区--八百里水泊”
(七)赛事日程:
(八)比赛路线:
A、竞技组和成人骑游组的赛道路书:行者路书(编号为4748731)
(1)赛道起点位于泰安市东平县“东平湖风景名胜区--八百里水泊”。
(2)赛道终点位于泰安市东平县“东平湖风景名胜区--八百里水泊”。
(3)本站赛事全程距离为78.2公里,顺时针环东平湖一周。
(4)本站赛事全程赛道为公安交警管控环湖道路,赛道中途设置1个补给点(起点发车后约46公里处的“六工山水浒大寨景区”)。
(5)本站赛事允许团队或车队的保障车辆进入赛道(赛前签到时领取“赛事保障机动车通行证”),同时组委会统一安排赛事保障车、收容车和医疗救护车在赛道沿途跟随。
B、亲子骑游组赛道路书:行者路书(编号为4748654)
(1)赛道起点位于泰安市东平县“东平湖风景名胜区--八百里水泊”。
(2)起点发车后,沿赛道到折返点“东平湖游船老湖码头”原路返回。
(3)赛道终点位于泰安市东平县“东平湖风景名胜区--八百里水泊”。
(4)亲子骑游组全程距离为16.5公里。
(5)本站赛事全程赛道为全封闭道路,赛道中途不设置补给点。
C、报名参赛人员,在报到时领取组委会发放的“完赛包换取手环”个/人,请勿丢失。终点完赛后凭此手环到签到处换取完赛包;一个完赛包/一个手环。
二、竞技组奖励办法
(一)本站赛事设置竞技组(男子青年组、男子中年组、女子青年组、女子中年组)。竞技组电子计时芯片全程计时,产生本站比赛各组别的个人公路积分。
(二)本站赛事竞技组各组别设置名次奖金,其中分别获得四个组别前三名的车友,组委会在比赛终点现场公布本站赛事的电子计时成绩,并在终点现场参加颁奖仪式,领取奖金。
(三)本站赛事,获得男子青年竞技组第4至第50名、男子中年竞技组第4至第50名、女子青年竞技组第4至第20名、女子中年竞技组第4至第20名的车友,在比赛日后的五个工作日内,由组委会在“山东省自行车运动”官方公众号予以发布电子计时成绩,相应奖金采用线上形式一对一发放给相应的获奖车友。
(四)本站赛事,竞技组(男子青年组、男子中年组、女子青年组、女子中年组)全部完赛人员的电子计时成绩,在比赛日后的五个工作日内,由组委会在“山东省自行车运动”官方公众号予以发布。
(五)本站比赛竞技组各个组别个人获得的名次积分,参加年度个人积分累计产生相应组别的名次和奖金。
(六)2025年度三个A级赛事(德州齐河站、德州天衢新区站、环东平湖站),各个竞技组的年度个人累计积分成绩汇总表,在比赛日后的五个工作日内,由组委会在“山东省自行车运动”官方公众号予以发布。其中,竞技组(男子青年组、男子中年组、女子青年组、女子中年组)各个组别前十名获奖车友的相应奖金,组委会采用线上形式一对一发放。
说明:组委会统计报名车友参加本届联赛A级赛事相应组别的最高积分为有效积分,作为年度累计积分的计算依据。年度总决赛各个组别前十名人员,均可以获得相应的奖金和奖励。
(七)环东平湖本站赛事竞技组四个组别各自的第1名车友获得100积分,第2名获得99积分。以此类推,第99名获得2积分,第100名获得1积分。四个组别的前三名车友,获得由组委会颁发的《分站赛获奖证书》和相应奖金。
1、环东平湖本站赛事,男子青年竞技组限报200名,终点名次奖励(年龄18-40周岁,前100名获得积分,前50名获得奖金、前3名同时获得组委会颁发的奖杯和证书)

2、环东平湖本站赛事,男子中年竞技组限报100名,终点名次奖励(年龄41-65周岁,前100名获得积分,前50名获得奖金、前3名同时获得组委会颁发的奖杯和证书)
3、环东平湖本站赛事,女子青年竞技组限报50名,终点名次奖励(年龄18-40周岁,全部50名获得积分,前20名获得奖金,前3名同时获得组委会颁发的奖杯和证书)
4、环东平湖本站赛事,女子中年竞技组限报50名,终点名次奖励(年龄41-65周岁,全部50名获得积分,前20名获得奖金,前3名同时获得组委会颁发的奖杯和证书)

(四)本站比赛设置成人和亲子骑游组,不设置电子计时和组别奖金,不参加年度个人积分累计。不限性别、不限车型。
三、车友福利
1、凡是在比赛日当天,过生日的报名车友,组委会将会在报名后台进行审核确认,赛后5个工作日内,予以在报名平台原路全额退还报名费,并祝生日快乐!
2、本站赛事,组委会邀请专业摄影团队,现场抓拍精彩瞬间,产生的所有照片均放在“2025第四届山东省自行车城市联赛”照片库中,车友们可以免费浏览和下载;
3、凡是报名参加2025第四届山东省自行车城市联赛达到6个分站赛及以上的车友(以组委会汇总统计的信息为准),组委会赠送专属定制纪念奖牌1枚/人。
4、本站赛事组委会为所有报名参赛车友献上福利,在终点现场免费提供完赛纪念奖牌的激光篆刻参赛人员姓名服务项目。
5、报名截止后,组委会根据报名车队各自的报名成功人员数量排名顺序,选取报名成功人员数量第1--10名车队,奖励每个车队队长的奖品为法国红酒2瓶/队长。车队完赛后在签到处领取。
6、本站赛事所有完赛车友,在终点现场免费品尝当地特色名吃:东平粥、东平烧饼和特色咸菜

7、为回馈广大骑游对本站赛事的参赛车友提供如下优惠政策:
景区优惠政策
1.大宋不夜城景区:凭参赛报名成功信息或本人参赛号码布可免费入园,景区内娱乐项目(岳飞传奇、玻璃桥、飞跃大宋)十人及以上可享门市价五折优惠。服务热线:0538-2836656
|
|
2.白佛山景区:凭参赛报名成功信息或本人参赛号码布可免费入园,景区观光车、登山魔毯/低空索道、1520漂流三大游玩项目套票享4折优惠。服务热线:0538-3322333
|
|
3.东平湖流浪水世界:凭参赛报名成功信息或本人参赛号码布畅享门票半价优惠。服务热线:0538-2836656
4.罗贯中纪念馆:凭参赛报名成功信息或本人参赛号码布可免费入园。
5.昆山景区:凭参赛报名成功信息或本人参赛号码布可享套票优惠。
优惠一:景区门票原价50元/位,优惠价格30元/位(含观光车、景区所有景点、体验中心部分无动力体验项目)
优惠二: 景区通票原价130元/位,优惠价格60元/位(含观光车、景区所有景点、体验中心所有体验项目)服务热线:0538-2873333
酒店优惠政策
1.希尔顿惠庭酒店:凭参赛报名成功信息或本人参赛号码布客房享门市价九折优惠。
服务热线:0538-2857888
2.白佛山酒店:凭参赛报名成功信息或本人参赛号码布客房享门市价九折优惠。
服务热线:0538-3329333

3.东平迎宾馆:凭参赛报名成功信息或本人参赛号码布客房享门市价九折优惠。
服务热线:0538-2098002

4.丽枫酒店:凭参赛报名成功信息或本人参赛号码布客房享门市价85折优惠。
服务热线:0538-2716666
8、组委会委托“喜德盛环东平湖俱乐部”,为所有参赛车友提供车辆维修服务,联系人:王老师,联系电话:18553845759。
9、环东平湖本站赛事,男子青年竞技组、男子中年竞技组、女子青年竞技组、女子中年竞技组的前三名获奖选手将获得“好客山东一码通”旅游年卡一张/每人。
好客山东一码通”文旅年卡权益是由山东文旅集团旗下山东文旅云智能科技有限公司在山东省文旅厅、省人社厅、省大数据局的指导下推出的惠民旅游年卡。
“好客山东一码通·畅游齐鲁卡”权益已覆盖山东全省16市120余家景区,其中5A景区8家,4A景区约50家,并享受30余次温泉体验,3次免费观影权益,以及滑雪、高尔夫、摩天轮、海上游轮、儿童娱乐中心、亲子乐园等贴近百姓需求、业态多元的本地生活类资源,注册会员已超30万人次,为游客提供了近40万次在线服务。
游客仅需239元即可实现全省120余家景区的一码通订、一码通验、一码通行。
四、报名须知
1、组委会鼓励车友们自行组建团队(规定5人及以上/每个团队,不限年龄、性别和组别),均可以享受团报优惠政策。
2、车友们自行组建团队后,按照统一确定的团队名称,由本人进行线上报名并线上签订免责协议书(报名时不可以替报),报名时暂时按照个人缴费标准进行线上报名。待报名截止日期后,由平台的后台管理人员审核该团队报名信息(团队名称没有违反国家有关法律法规、5人及以上/每个团队、按照组别确认年龄和性别等),确认无误后由平台的后台管理人员将报名费价差(个人缴费标准--团报优惠价格),比赛日后的五个工作日之内按照报名通道原路返回给报名者本人。
3、组委会收取的报名费用于:
(1)为每名参赛人员购买“体育健身意外伤害保险”;
(2)购买“组织方责任险”;
(3)为每名参赛人员设计定制完赛纪念奖牌;
(4)为每名参赛人员提供矿泉水、香蕉、小面包、榨菜、能量胶、盐丸、完赛包等补给品;
(5)租用电子计时系统专业工作人员和现场设备.
4、本站比赛,竞技组的赛事报名费用(人民币):138.00元/人。组委会鼓励车友们自行组建团队,享受团报优惠政策。规定5人及以上/每个团队,团队报名时可以减免30.00元/人,即赛事报名费108.00元/人。
5、本站比赛,竞技组的电子计时芯片押金(人民币):200.00元/人。在平台报名时与报名费同步缴纳(即138.00+200.00=338.00元/人)。在比赛日后的五个工作日之内,由平台的后台管理人员按照报名通道将电子计时芯片押金原路返回给报名者本人。
6、按照报名通道原路返回电子芯片押金200.00元/人。如计时芯片损坏或丢失,押金不予退回。参赛选手须比赛结束后30分钟内归还计时芯片,否则视为放弃比赛成绩。
7、本站比赛,成人和亲子骑游组的赛事报名费用(人民币):78.00元/人。组委会鼓励车友们自行组建团队,享受团报优惠政策。规定5人及以上/每个团队,团队报名时可以减免12.00元/人,即赛事报名费66.00元/人。
8、团队名称在遵守国家法律法规的前提下可以自行命名为“俱乐部名称”、“协会名称”、“车队名称”、“品牌名称”、“店面名称”、“自命名名称”、“个人特色名称”等。
9、组委会指定线上报名平台进行报名(线上报名截止日期2025年10月12日23:59)。
(1)报名截止后,组委会将立即冻结报名平台上的报名名单,并根据报名汇总名单购买保险、编制各组别发车计划、订制号码牌、订制完赛奖牌、采购补给品、订制完赛包等赛事物料,不接受退赛退款申请和更换人员申请。
(2)如果报名成功人员确实因故无法参加,可以让本车队参赛人员代领。也可以申请组委会工作人员赛后5个工作日内将完赛包、号码牌、完赛奖牌等快递回。
8、保险
凡参赛运动员均由组委会统一购买比赛期间人身意外伤害保险(赔偿标准按保险公司规定执行,不足部分由参赛者本人负担),不包括非活动期间、非活动场地的其他运动责任风险,建议参赛者根据自身实际情况购买额外保险;因参赛者自身过失造成的身体伤害,由参赛者自负;未报名参赛者,在活动期间出现受伤情况,赛事组委会不承担任何经济及人道主义赔偿。
杜先生13806403633(微信同号)
五、车友报到地点及报到时间
第一报到时间:2025年10月18日(周六)14:00--19:00
第一报到地点:东平县锦城商务酒店
第二报到时间:2025年10月19日(周日)6:30--8:40
第二报到地点:泰安市东平县“东平湖风景名胜区--八百里水泊”
本公告解释权属组委会
组委会联系电话:杜先生13806403633(微信同号)
商务合作联系电话:张经理13791355252(微信同号)
本站完赛纪念奖牌
